EDUCATION & LEARNING
Science learning kits for students
Kiwrious enables students to experience the fun, creative and social nature of science first-hand.
The Challenge
Science is a creative, tentative human endeavour. Many students disengage with science because it is presented in the classroom as a body of knowledge which is unchanging, absolute and with little real connection to everyday life.
The Solution
Kiwrious consists of a kit of low-cost plug-and-play sensors and an online science platform. The kit encourages students to formulate inquiries, make multiple observations, represent their findings in creative ways and discuss what they have found with their friends.
Project Impact
4200
Deployed sensors
40
Schools around NZ
1575+
Total measurements by students
Teacher workshops with Kiwrious sensors
Educator Resources: A Case Study
A class-sized kit was designed for educators, but there was a need for a 'resource hub' to alleviate onboarding and preparation processes.
The following case study summarises the process of designing this educator platform, after development of the Kiwrious sensor kit was complete.
Our Process
The process of designing educator resources was iterative with the involvement of all major stakeholders (the business and its users, ie. Kiwrious and teachers). Below is an overview of some of the major phases involved.
Interviews
We interviewed science teachers to map core stages of their teaching process, which includes early lesson planning to hands-on introduction of new tools. This process revealed key moments where Kiwrious could best support teachers, allowing us to identify and align resources to teachers’ most pressing needs.
Secondly, we worked with Kiwrious to understand their goals for long-term engagement with teachers, including methods to foster community and communicate new updates.
Quote from a teacher
Information Architecture
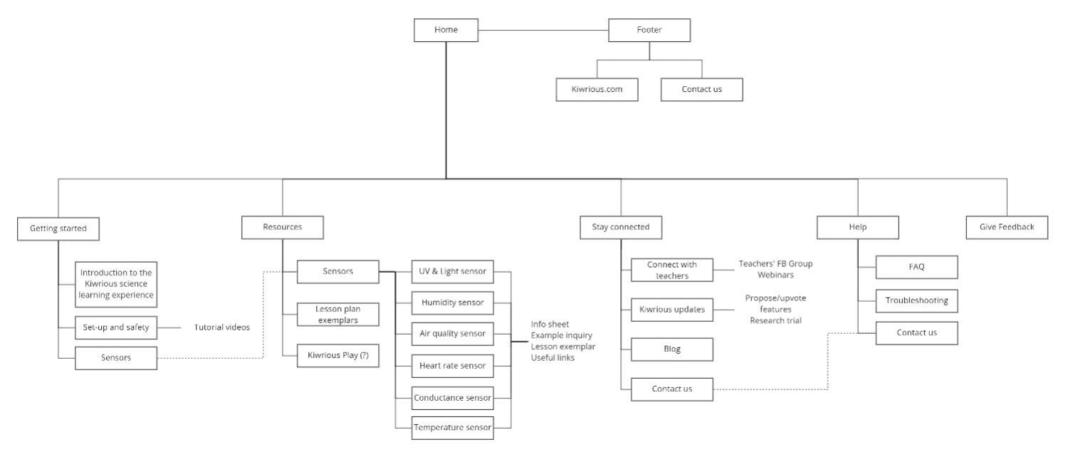
Having identified needs from both teachers and Kiwrious, this process helped us to align and organize information that synthesizes both teacher needs and business requirements into a single platform. Using approaches such as card sorting and user testing, we collaborated with both teachers and Kiwrious to develop user flows and methods to structure information for an intuitive and effective experience.
Website sitemap
Interface Design
We translated our information architecture into a high-fidelity interface by applying Kiwrious branding and developing a simple design system. This ensures both functionality and visual cohesion, and enables future scalability.
UI Screenshots
User Feedback
Throughout the entire process, we tested and iterated with feedback from all stakeholders. This feedback loop was critical to ensure the effectiveness of the final design and translating our insights into a usable platform.
Outcome
This entire process allowed us to quickly design and develop a working website for Kiwrious to consolidate their educator resources. The final website acts as a centralized hub for any educators using Kiwrious, simplifying how they access and engage with the Kiwrious system.







